您现在的位置: 首页 >> 答疑变更 >> 安徽公共资源交易集团项目管理有限公司 >> 货物
一、原公告主要信息
原项目名称: 聚变堆主机关键系统综合研究设施园区水冷系统采购及安装工程
原项目编号: 2020BFFAZ02174
原公告日期: 2021年04月02日
二、公告内容(更正事项、内容及日期等)
聚变堆主机关键系统综合研究设施园区水冷系统采购及安装工程-1标段项目招标文件补疑2项目编号:2020BFFAZ02174-1
第一部分:投标人疑问答复内容
1、 招标文件第174页,“近年财务状况”是否需要提供。
答:招标文件未作强制要求,由投标人自行考虑。
2、招标文件第176页,“制造商授权书”是否需要提供。
答:本项目投标人投标文件中无需提供制造商授权书,招标需求中如有要求提供制造商授权书均在合同签订后按要求向招标人提供。
3、招标文件第151页,6)本工程实行总承包管理,中标人进场后与聚变堆主机关键系统综合研究设施园区 6 号、8 号、9 号楼及配套工程施工总承包单位签订总承包管理协议,向其缴纳 3%的总承包管理服务费(不含设备采购费用,清单中单独列项)清单中未见单独列项,设备采购费用如何界定未明确。
答:总包服务费(含税)的计取按照投标报价(不含水泵,冷却塔,板换,自控,管材、暂列金)的3%计入投标报价,无论投标人报价多少,最终结算均按照投标价的(不含水泵,冷却塔,板换,自控,管材、暂列金额)的3%扣除支付给总包单位。本项目最高投标限价中总承包服务费,详见本次答疑一起发放的工程量清单。
4、现场水电费如何收取。
答: 见招标文件合同条款中要求。
5、“现场仪表采购技术文件”中注明备品备件费用不包含在此询价合同之中;工程量清单中有要求预留备件数量,而工程量是实际仪表数量,不包含预留备件数量。工程量清单中要求的预留备件是否包含在此次合同中,请明确。
答:工程量清单中要求的预留备件包含在此次合同中,详见本公告附件清单中描述。
6、6#建筑电气:图纸中未体现配电柜及成套控制柜的上端电源低压配电柜的具体编号,请提供。
答:详见6#楼低压配电系统图01~13(系统图中有柜编号和设备容量)。
7、6#建筑电气:本包范围内的控制柜及配电柜安装在变电所内,配电柜引下桥架是否在本包范围内?安装所需的基础型钢是否在本包范围内。
答:本包范围内的控制柜及配电柜出线桥架含在本包范围内;本项目范围内的控
制柜及配电柜基础槽钢含本项目招标范围内。
8、6#建筑电气:45KW以上电动机本体有温度保护,温度过高后提供一个报警信号,系统图中未体现该电缆型号及工程量,本项目是否需要此报警功能?。
答:需要报警功能,具体电缆型号及工程量由中标人进场后深化设计,费用包含在投标报价中。
9、6#建筑电气:请提供仪表专业控制室的位置及配电室桥架走向图纸。
答:控制室位置见图纸,桥架走向由中标人进场后深化设计,报设计单位审核。费用包含在投标报价中。
10、7#建筑电气:请提供电气专业平面图纸及配电室图纸。
答:详见本公告附件补图。
11、10建筑和12号建筑所需的电源引自变配电室,请问此配电室位于何处,请提供相应的图纸。
答:详见本公告附件补图。
12、12#建筑电气: 请提供电气专业平面图纸及配电室图纸。
答:详见本公告附件补图。
13、外循环给排水图纸: 系统图中水泵进出端两个手动蝶阀,一个电动蝶阀;平面图中一个手动蝶阀,两个电动蝶阀。请问以哪张图纸为准?。

答: 以平面图为准,一个手动蝶阀,两个电动蝶阀。
14、外循环给排水图纸与工程量清单: 水冷循环泵一在设计说明中参数是H=20m、P=280kW,在工程量清单中参数是H=50m、P=280kW.请问以哪一个参数为准?
答:参数为H=50m、P=280kW。
15、外循环给排水图纸,清单外循环给排水图纸中:公称直径DN600及以下的管道采用不锈钢无缝钢管,公称直径DN600以上的管道采用不锈钢焊接钢管。工程量清单中:公称直径DN600以上的管道采用不锈钢无缝钢管。 品牌表中外循环使用不锈钢焊管,内循环使用不锈钢无缝钢管


答:外循环及外管网公称直径DN600及以下的管道采用不锈钢无缝钢管,外循环及外管网公称直径DN600以上的管道采用不锈钢焊接钢管。
16、管架图:管架图中的管架结构是否在本包范围内?如果综合管架在本包范围,其他包的综合管道是否在我方管架上?。
答:综合管架在本项目招标范围,管沟内的综合管道在本项目招标范围。
17、招标文件中:水冷管路材质为304;设计综合材料表中:水冷管路材质为30408,请问具体采用哪一种材质。
答:304不锈钢。
18、招标文件中:水冷管路材质为304;设计综合材料表中:水冷管路材质为30408,请问具体采用哪一种材质。
答:304不锈钢。
19、根据综合材料表与设计说明查找管件适用规范,法兰尺寸最大可查到DN600,请问DN600以上法兰尺寸参照哪一个规范标准?或者请给出DN600以上法兰尺寸图。
答:执行HG/T20592相关系列标准。
20、6#楼内循环系统中:成套设备稳压装置、成套设备水处理装置以上两种设备是否有品牌要求?。

答:详见招标文件要求。
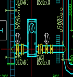
21、在流程图中E1001与E1003设备的CW供回水都是单独接上主管CWS-1000-450-L1E与CWR-1000-450-L1E在平面图中E1001与E1003设备的CW供回水均汇总在CWS-1000-250-L1E与CWR-1000-250-L1E后接入主管请问具体管道路由以哪张图纸为准?类似情况有E1002与E1004设备?


1、
。
答:以平面图为准。
22、空调循环冷却水塔上水管对接至哪里?回水管在本包图纸内无,是否需要本包施工,是否仅有本包水池施工时给回水管预留管口?PW给水管、WW排水管对接至哪里?


答:空调冷却水需要本包施工,管道送至6号楼空调处,具体管路由中标人进场后深化设计,报设计单位审核。PW给水管接外水给水管网;WW排水管接至排水管网,详见施工图。
23、 我公司有以下问题澄清:
| 投标人疑问
|
招标人回复
|
|||
| 编号
|
文件名
|
位置
|
请求澄清内容
|
|
| 1
|
外循环(水冷循环水泵一)离心水泵采购技术文件
外循环(水冷循环水泵二)离心水泵采购技术文件 |
5.2 表格,1项:电动机推荐卧龙/佳木斯/ABB/西门子 |
建议取消原装进口限制,原因如下:1)品牌库中的全部品牌水泵均为国际一线品牌,在国内均有大型生产基地,其国内生产、组装的水泵产品均有非常成熟的运行经验,完全满足该项目使用需求;2)进口产品容易受到国际贸易环境、关税、疫情,地区冲突等影响,存在诸多不可控因素,不但成本大幅增高,且无法预判货期,很可能导致项目延误。
|
答:取消原装进口的要求。
|
| 2
|
内循环(板式换热器)采购技术文件(6#厂房) |
第6.5.5项,第6.5.6项,第6.5.8项
|
此处两项干涉、限制了设备本身的内部设计,而非对工况提出的要求,将对设备的选型造成限制,建议删除
|
答:见本公告附件“采购技术文件2021.4.19PDF版”。
|
| 3
|
外循环(水冷冷却塔)采购技术文件(6#厂房室外)
|
3.4.2 冷却塔为横流低噪声镀锌钢冷却塔
|
描述不一致,请确认材质
|
答:采用镀锌钢。
|
| 聚变堆主机关键系统综合研究设施园区工程水冷系统调试验收要求
|
第3点(8)项,冷却塔技术要求,塔体结构、风筒采用挤拉玻璃钢(或热镀锌钢板)型材框架结构
|
|||
| 4
|
外循环(水冷冷却塔)采购技术文件(6#厂房室外)
|
3.4.4 d. 风机叶片材料为铝合金
|
描述不一致,请确认材质
|
答:采用铝合金。
|
| 聚变堆主机关键系统综合研究设施园区工程水冷系统调试验收要求
|
第3点(8)项,风机方面,1)风机叶片材质为玻璃钢
|
|
||
| 7
|
内循环(板式换热器)采购技术文件(7#厂房)
|
3. 表格中,1项,艾克森(Accessen)
|
艾克森(Accessen)不在推荐品牌内
|
见本公告附件“采购技术文件2021.4.19PDF版”。
|
| 8
|
内循环(下偏滤器水冷内环泵离心水泵)数据表
|
P3,27行M列
|
水静压试验压力2.1MPa,比设计压力低,请确认是否正确
|
答:以设计压力为准,水静压试验压力执行相关验收标准。
|
第二部分:补充部分内容
1、本项目采购技术文件以本公告附件“采购技术文件2021.4.19PDF版”为准,同时原工程补图端口发布的“采购技术文件”以及招标文件补疑1作废。
2、原图纸文件夹“水冷系统室外管道成品文件”中文件名为“04室外管道流程图”的图纸作废,以本公告附件补图“04室外管道流程图0419”为准,同时增加“07设备及管道油漆保温一览表”。
3、原招标文件合同估算价为10000万元,现调整为15000万元。
4、原招标文件最高投标限价99194815.6元,现调整为120974643.22元。
5、投标人需注意,因设备未订货,厂房内配管及材料、外管沟内部材料均需中标单位深化设计,以实际发生量计,费用包含在投标报价中,中标人不得因此增加费用。
6、本项目在10#实验楼内环路设备表中已明确,列表内设备为成套设备,投标人须考虑设备具有完整的使用功能及可能产生的细化设计,以满足试验环境所需的温控精度,冗余切换,微波电磁干扰等要求。成套设备内的相关材料费用均需考虑,包含在投标报价中,不得增加费用。
7、本招标项目于 2021 年 4 月 2日在清单通道发“2020BFFAZ02174-1项目招标工程量清单及控制价文件(发 2021 年 4月 2日).zip”文件作废,以最新上传的 “聚变堆主机关键系统综合研究设施园区水冷系统采购及安装工程(2020BFFAZ02174)项目工程量清单及最高投标限价【0419版】”为准,,请投标人及时下载查看。
8、原招标文件中商务及技术详细评审中投标人获奖情况和人员获奖情况中要求:“注:“(3)行业协会、学会须为“国内依法登记注册的协会”,以中国社会组织网(http://www.chinanpo.gov.cn)查询结果为准,若提供行业协会、学会颁发的奖项的,除(2)要求提供的证明材料外,须同时在投标文件中提供在中国社会组织网对奖项颁发机构的查询截图作为评审依据,否则可不予认可。民政部公布的“离岸社团”、“山寨社团”颁发的荣誉、奖励均不予认可。”。
现变更为:“a.“国内依法登记注册”以中国社会组织网或中国社会组织政务服务平台中“全国社会组织信用信息公示平台(试运行)”查询结果为准;b.投标文件中须提供该协会在中国社会组织网或中国社会组织政务服务平台中“全国社会组织信用信息公示平台(试运行)”查询结果截图。截图示例如下:
c.民政部公布的“离岸社团”、“山寨社团”或中国社会组织政务服务平台中“全国社会组织信用信息公示平台(试运行)”公示的“涉嫌非法社会组织”颁发的荣誉、奖励均无效”。
第三部分:延期部分内容
1、原开标时间及投标截止时间为“2021年4月22日11:00”,现延期到“2021年4月28日11:00”.
2、原投标人要求澄清截止时间,现延期到“2021年4月21日12:00”。
3、若投标人对本招标项目的上述开标时间及投标截止时间有异议,请于 2020 年 4 月 21 日上午 12:00 前通过电子交易系统疑问提交通道提出,逾期未提出的视为认可和同意。
注:此补疑视同招标文件的组成部分,与招标文件具有同等法律效力。
招标人名称:合肥大科学装置集中区建设有限公司
地址:合肥市庐阳区三十岗乡古城路181号
联系人:乔华文
联系方式: 0551-63351209
招标代理:安徽诚信项目管理有限公司
地 址:合肥市滨湖新区南京路2588号(徽州大道与南京路交口)六楼
联系人:张工
联系方式:0551-66223678、66223831
2021年4月19日
三、附件
答疑发布日期:2021年04月19日